2021年互联网科技行业研究报告
(Only for Talent Mapping)
文/聚仕互联网科技猎头团队
编辑/聚仕小编
一 互联网科技行业简介
互联网科技发端于互联网技术。
互联网技术是指在计算机技术的基础上开发建立的一种信息技术 ,互联网技术包括硬件、软件和应用。
随着互联网技术的发展,目前互联网技术与科技相互影响,催生了一个新的行业,即互联网科技,本质就是互联网与科技的结合,通常包括新信息基础设施建设(简称“新基建”)、人工智能、物联网、区块链、云计算、5G、大数据、移动互联网、量子科技、元宇宙等相关产业。
1 逻辑要素
第一层是硬件,主要指数据存储、处理和传输的主机和网络通信设备。
第二层是指软件,包括可用来搜集、存储、检索、分析、应用、评估信息的各种软件,它包括我们通常所指的ERP(企业资源计划)、CRM(客户关系管理)、SCM(供应链管理)等商用管理软件,也包括用来加强流程管理的WF(工作流)管理软件、辅助分析的DW/DM(数据仓库和数据挖掘)软件等。
第三层是指应用,指搜集、存储、检索、分析、应用、评估使用各种信息,包括应用ERP、CRM、SCM等软件直接辅助决策,也包括利用其它决策分析模型或借助DW/DM等技术手段来进一步提高分析的质量,辅助决策者作决策。
2 应用领域
互联网技术应用非常广泛,包括电子商务、电子政务、网络信息、网络娱乐、网络游戏、网络新闻、网络购物、网络金融、网络媒体、工具软件、APP等。
图/来源网络
二 新基建
1 简介
新基建,是新型基础设施建设的简称,是指以新发展理念为引导,以技术创新为驱动,以数据为核心,以信息网络为基础,面向高质量发展需要,提供数字转型、智能升级、融合创新等服务的基础设施体系。
具体包括七大领域,如5G基站建设、特高压、城际高速铁路和城市、轨道交通新能源汽车充电桩、大数据中心、人工智能、工业互联网等(有关大数据中心、人工智能等详见本文章相关内容,此处不呈现)。
2 产业链结构
新基建由信息基础设施、融合基础设施和创新基础设施等三个基础设施组成,具体如下图1:
图/来源网络
3 工业互联网
A 简介
工业互联网通过系统构建网络、平台、安全三大功能体系,打造人、机、物全面互联的新型网络基础设施,涉及5G、边缘计算、大数据、人工智能等技术领域相融合
B 市场规模:2020年全球工业互联网产值达到1510亿美元。
C 产业链架构图
产业链包括网络、平台、安全等系统架构,具体产业链架构图如下图2:
图/来源网络
具体工业互联网产业链全景如下图3:
图/来源网络
D 代表企业
主要包括航天信息、网宿科技、烽火通信、金卡智能、海格通信、TCL科技、紫光股份、星网锐捷、亿联网络、光环新网、天孚通信、太辰光、中际旭创、移远通信。
4 人才供需情况
A 人才缺口
新基建核心技术人才缺口长期存在,预计2021年底将达417万人;软件开发人才缺口最大,Java 开发工程师每个求职者拥有约3 个工作机会,缺口较大包括Java 开发工程师、软件工程师6、Android 开发工程师、高级软件工程师、IOS 开发工程师、WEB 前端开发、嵌入式软件开发、互联网软件工程师、系统架构设计师等,多为5G、大数据、人工智能等各领域的通用技术人才。具体如下图4:
图/来源网络
B 人才需求
2020 年一季度信息基础设施产业下四大领域(大数据、人工智能、5G、工业互联网)各自招聘需求较高的职位,除软件开发等基础通用岗位外,大数据领域对数据库开发工程师、网络与信息安全工程师的需求较高。
人工智能需要大量算法工程师人才;通信研发工程师、通信技术工程师、无线/射频通信工程师等是5G 产业的核心岗位;ERP 实施顾问则是工业互联网领域招聘最多的技术人才。
具体如下图5:
图/来源网络
C 人才招聘技能要求情况
2020年,新基建企业对人才的技能要求按热度高到低排列如下图6:
图/来源网络
D 招聘情况
大数据和5G应用的推广带动数据库开发,通信研发等人才需求走高,如数据库开发工程师、通信研发工程师、算法工程师、Java 开发工程师等为热门岗位,具体如下图7:
图/来源网络
E 各地热招岗位分布如下图8:
图/来源网络
5 人才薪酬情况
分职业看,2020 年一季度产业内平均招聘薪酬从高到低排列的职业为具有管理职能的IT 技术/研发总监、系统架构设计师与IT 项目总监、理类及架构类职位、IC验证工程师、集成电路IC 设计/应用工程师、射频工程师等5G 相关岗位,以及音频、图形开发等人工智能岗位,具体如下图9:
图/来源网络
6 人才来源分布
根据人才的学校和专业来源情况,排在前三的院校为电子科技大学、西安电子科技大学、郑州大学;从专业来源看,来自计算机、自动化、电子信息三个大类人才排在前三,具体如下图10:
图/来源网络
三 人工智能
1 简介
人工智能是一门综合了计算机科学、生理学、哲学的交叉学科,是研究、 开发用于模拟、延伸和扩展人的智能的理论、方法、技术及应用系统的一门新的技术科学。
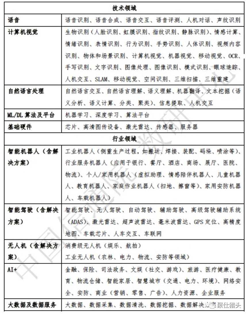
2 技术应用领域
人工智能内容涵盖了人工智能13个子领域,包括:机器学习与推荐、知识工程、计算机视觉、自然语言处理、语音识别、计算机图形学、多媒体技术、人机交互、机器人、数据库技术、可视化、数据挖掘、信息检索与推荐等。
具体如下图11:
图/来源网络
3 热门应用领域
在这一轮的人工智能技术的应用中,自动驾驶、智能医疗、智能农业、智能安防、服务型机器人、智能交通、智能制造、智能金融、智能娱乐等应用成为了全球人工智能市场的热点,目前人工智能热门技术和代表企业如下图12:
图/来源网络
4 产业链结构
人工智能产业链包括三层:基础层、技术层和应用层。
A 基础层
是人工智能产业的基础,主要是研发硬件及软件,如AI芯片、数据资源、云计算平台等,为人工智能提供数据及算力支撑。
B 技术层
人工智能产业核心,以模拟人的智能相关特征为出发点,构建技术路径。
C 应用层
是人工智能产业的延伸,集成一类或多类人工智能基础应用技术,面向特定应用场景需求而形成软硬件产品或解决方案。
产业链结构具体如下图13:
图/来源网络
5 基础层产业链
基础层是人工智能产业的基础,主要是研发硬件及软件,如AI芯片、数据资源、云计算平台等,为人工智能提供数据及算力 支撑。
主要包括计算硬件(AI芯片、传感器)、计算系统技术(大数据、云计算和5G通信)和数据(数据采集、标注和分析)。其产业链企业全景如下图14:
图/来源网络
6 技术层产业链
技术层是人工智能产业的核心,以模拟人的智能相关特征为出发点,构建技术路径。主要包括算法理论(机器学习)、开发平台(基础开源框架、技术开放平台)和应用技术(计算机视觉、机器视觉、智能语音、自然语言理解)。产业链企业全景如下图15:
图/来源网络
7 应用层产业链
应用层是人工智能产业的延伸,集成一类或多类人工智能基础应用技术,面向特定应用场景需求而形成软硬件产品或解决方案,主要包括医疗、金融、教育、交通、家居、零售、制造、安防、政务等领域,产业链全景如下图16:
图/来源网络
8 市场规模:2022年全国市场规模预计将达到1000-15000亿元。
9 人才来源
高校、研究机构和重点实验室是人才的重镇,具体如下图17:
图/来源网络
10 融资代表企业
人工智能一直都是投资机构的所热门的产业,目前中美人工智能领域融资金额分别为30亿美元和44亿美元,具体企业如下图18:
图/来源网络
11 代表企业
有精锐视觉、旷视科技、云知声、寒武纪、英伟达等。
图/来源网络
四 物联网
1 简介
物联网(Internet of Things,简称IoT)是指通过感知设备,按照约定协议,连接物、人、系统和信息资源,实现对物理世界和虚拟世界的信息进行处理并作出反应的智能服务系统。
2 技术与应用领域
A 关键技术
一是射频识别技术(Radio Frequency Identification,简称RFID)。
二是传感网,MEMS是微机电系统( Micro - Electro - Mechanical Systems)的英文缩写。它是由微传感器、微执行器、信号处理和控制电路、通讯接口和电源等部件组成的一体化的微型器件系统。
三是M2M系统框架,M2M是Machine-to-Machine/Man的简称,是一种以机器终端智能交互为核心的、网络化的应用与服务。它将使对象实现智能化的控制。M2M技术涉及5个重要的技术部分:机器、M2M硬件、通信网络、中间件、应用。
四是云计算。
目前物联网技术已经渗透到工业、医疗、交通等行业,同时也提出新的要求,需要与边缘智能、算力网络、意图网络、人工智能等科技领域结合。
B 应用领域
一般包括消费物联网和产业物联网,消费物联网分为家用物联网和个人物联网;产业物联网包括生产物联网(包括农业、工业物联网)、供应链物联网、商业物联网、智慧城市和车联网等。物联网具体包括智慧家居、智慧工业、智慧餐饮、智慧物流、智慧交通、智慧农业、健康、车联网、零售服务、公共安全与服务等。
3 市场规模
预计到2025年将增长到1.1万亿美元。截止目前,我国物联网产业规模突破2万亿元。
4 发展趋势
A 产业融合促进物联网与区块链(BIoT)结合形成了“链式效应”。
B 智能化促进物联网部分环节价值凸显,以服务为核心、以业务为导向的新型智能化业务应用将获得更多发展。
C 互动化促进物联网向“可定义基础设施”迈进,与上层应用形成闭环迭代。
D 当前物联网产业仍处于爆发前期向爆发期的过渡阶段,爆发前期仍将持续数年,物联网规模化加速演进必须解决碎片化、安全、成本三大发展难题。
5 物联网产业链
A 产业链分布
按照国家标准GB/T 33745-2017的定义和区分,物联网产业链分布如下图19:
图/来源网络
B 智能化网络产业链全景具体如下图20:
图/来源网络
6 工业物联网
A 市场规模: 2020年中国工业物联网市场规模高达6990亿元。
B 产业链基本情况
工业物联网产业链,是以5G、云计算、物联网、卫星互联网为底层。
上游通过智能硬件实现工业大数据的收集,为硬件设备和软件厂商提供平台所需要的智能硬件设备和软件,支持收据采集、存储、分析和开发,主要包括各类传感器、工业级芯片、控制器、智能网关、智能机床、工业机器人等。
中游为工业互联网平台,从架构上看,分为边缘层(工业大数据采集过程)、LaaS层(数据储存和云计算,涉及服务器和存储器设备等)、PaaS层(提供各种开发和分发应用的解决方案,如虚拟服务器和操作系统等)和SaaS层(各种场景应用型方案,如工业APP)。
下游为工业企业,最有潜力上云的工业设备企业包括高耗能设备、通用动力设备、新能源设备和仪器仪表等专用设备等。
具体架构层包括设备层、网络层、平台层、软件层、应用层和安全层,具体产业链如下图21:
图/来源网络
C 集成电路领域
集成电路领域的工业智能技术创新是兵家必争之高地,具体分布图22:
图/来源网络
D 工业软件
我国工业软件起步较晚,高端CAD 、CAE、MES、PLM等工业软件是西门子、达索、PTC、ANYSY 等国外厂商垄断,其核心研发设计类软件基本被国外公司如德国西门子、法国达索、美国PTC和Autodesk等垄断,具体如下图23:
图/来源网络
E 代表企业
重点布局以上六个细分领域的龙头公司,包括能科股份、佳讯飞鸿、海格通信、七一二、奇安信、移远通信、柏楚电子、中控技术、中望软件、广联达、芯愿景、宝信软件、用友网络、摩诘创新、工业富联、赛易信息、东方国信、广和通、美格智能、中科创达等。
7 商业物联网
A 基本分布
商业物联网基本架构包括感知层、平台层和应用层三部分组成,具体如下图24:
图/来源网络
B 市场规模
预计到2023年中国商业物联网终端市场规模将达到1244亿元,其中SaaS应用软件中国市场规模达到172亿元。
C 商业物联网产业链
商业物联网产业链由上游、中游和下游三部分组成,具体如下图25:
图/来源网络
D 商业物联网产业代表企业,具体如下图26:
图/来源网络
8 智慧城市
A 简介
智慧城市,是运用物联网通信、云计算、大数据、人工智能、空间地理信息技术等,是基于信息通信技术(ICT),全面感知、分析、整合和处理城市生态系统中的各类信息,实现各系统间的互联互通,以及时对城市运营管理中的各类需求作出智能响应和决策支持,优化城市资源调度,提升城市运行效率,提高市民生活质量。
B 基本分布
智慧城市的ICT基础架构包括五层,具体如下图27:
图/来源网络
C 智慧城市建设模式
我国智慧城市建设的主要参与方包括政府、电信运营商、应用开发商、系统集成商、终端设备提供商等,具体下如下图28:
D 应用领域: 智慧安防、智慧交通和智慧社区等三个领域。
E 智慧城市产业链全景如下图29:
图/来源网络
9 车联网
A 行业简介
车联网产业是汽车、电子、信息通信和道路交通运输等行业深度融合的新型产业,是全球创新热点和未来发展制高点。受到数据经济和技术、政策和技术等驱动。
B 技术应用领域
车联网技术主要包括车载端、管端和云端三个方面技术应用,如下图30:
图/来源网络
C 技术架构图
车联网是新一代移动互联技术,包括大数据、云计算、人工智能等数字技术的深度融合,具体架构如下图31:
图/来源网络
D 产业链图
车联网围绕C-V2X形成的包括通信芯片、通信运营服务、测试认证、高精度定位及通信模组、终端设备、整车制造、运营服务、测试认证、地图服务等较为完整的产业链生态。具体如下图32:
图/来源网络
E 产业链企业图谱
车联网催生了更多传感器、人工智能、交互识别、车载终端、大数据、云计算等科技型公司,围绕C-V2X形成的包括通信芯片、通信运营服务、测试认证、高精度定位及通信模组、终端设备、整车制造、运营服务、测试认证、地图服务等较为完整的产业链生态的代表企业,具体如下图33:
图/来源网络
备注:
C-V2X means Cellular Vehicle-to-Everything,是基于蜂窝网络的车用无线通信技术。V2X早期主要是基于DSRC,全称是dedicated short range communication,专用短距离通信技术。
F 发展趋势
单车智能向综合智能网联汽车发展(C-V2X融合)
DSRC成历史,C-V2X登上车联网通信主流舞台;C-V2X产业链集结完善,交通进入数字化转型爆发期;C-V2X融合单车智能,向综合智能网联汽车迈进。
云控基础平台
有效提升车联网安全性和推进智能驾驶能效;打造车与平台数据互联互通的核心枢纽;有效推动特定场景无人驾驶商业化落地。
信息安全
车联网进入发展关键期,信息安全气袋提升;强化网络安全保障,车联网数字安全进入发展关键期;构建综合立体防御体系将是车联网信息安全防护重点。
高精度定位和地图
高精度定位融合,高效赋能车联网产业落地;需求快速提升,加快车路协同商业落地;自动驾驶升级,高精度定位于地图要求提升。
算法技术
E/E架构由分布式走向集中,中央计算模块需求凸显;自动驾驶升级驱使算力革命,算法是决策层的核心;AI芯片市场规模增长爆发,国产芯片厂商开启突围赛。
10 代表企业
主要包括百度、阿里巴巴、亚马逊、华为、中国移动、微软、中国电信、思必驰、云知声、通用、英伟达、英特尔、谷歌、苹果、IBM、紫光国微、奇安信、青莲云、紫光展锐、联发科、移远通信、日海智能等。
图/来源网络
五 区块链
1 简介
区块链是分布式数据存储、点对点传输、共识机制、加密算法等计算机技术的新型应用模式。
区块链(Blockchain),是比特币的一个重要概念,它本质上是一个去中心化的数据库,同时作为比特币的底层技术,是一串使用密码学方法相关联产生的数据块,每一个数据块中包含了一批次比特币网络交易的信息,用于验证其信息的有效性(防伪)和生成下一个区块。
2 应用领域
主要包括数字货币、金融资产交易结算/供应链和贸易金融、数字政务/财务管理/数字身份/电子政务、存证防伪/商品溯源/版权保护与交易/电子证据存证数据服务/精准营销/大数据交易和智能生产网络(工业)/能源/医疗/物联网/公益等领域。
3 产业链
从产业链来看,我国区块链行业包括上游硬件、技术及基础设施;中游区块链应用及技术服务;下游区块链应用领域等环节。
A 上游硬件、技术及基础设施
主要是提供区块链应用所必备的硬件、技术以及基础设施支持,其中,硬件设备包括矿机、矿池、芯片厂商等;通用技术包括分布式存储、去中心化交易、数据服务、分布式计算等等相关技术。
B 中游区块链应用及服务
包括基础平台建设和提供技术服务支持,其中基础平台建设分为通用基础链和垂直领域基础链;技术服务支持包括技术支持和服务支持,技术支持与上游相关技术类似,负责为购买者提供区块链安全防护等一系列基于区块链产品的技术支持;服务支持包括数字资产交易场所、数字资产存储、媒体社区等系列服务。
C 下游应用领域
包括应用区块链技术与现有行业的结合,主要包括金融行业、物流行业、版权保护、医疗健康、工业能源等众多领域,区块链作为新兴技术,下游应用领域众多,发展潜力十分巨大。具体如下图34:
图/来源网络
4 产业链全景图
区块链从硬件制造、基础设施到底层技术开发、平台建设,再到安全防护、行业运用,以及媒体社区等区块链行业服务机构,已经初步形成了一个完整的产业生态链。
A 平台建设
包括底层平台,如公有链、联盟链和BaaS是比较主流的平台模式;和数字资产存储,如数字钱包;以及区块链技术解决方案。
B 区块链硬件制造和基础设施
核心在于芯片设计和制造,包括集成电路芯片、人工智能芯片等;区块链计算中心成为主流,共享计算模式落地运用。
C 区块链安全防护
主要涉及区块链底层代码、密码算法、共识机制、智能合约、数字钱包、量子计算机等安全性问题,
D 区块链行业服务机构
包括区块链媒体及社区、投资机构、行业组织和行业研究机构,如中国计算机学会区块链专委会、中关村区块链产业联盟、可信区块链联盟、中国电子学会区块链专委会、中国移动通信联合会国际区块链创新应用联盟、中国区块链研究联盟、北京区块链技术应用协会、浙江省区块链技术应用协会、深圳市区块链协会、金融区块链合作联盟(深圳)等等一大批区块链组织机构。
E 产业链全景如下图35:
图/来源网络
5 代表企业
主要有腾讯、阿里、百度、京东、北京溯安链科技有限公司、安妮股份、金丘科技、众享比特、华为、猎豹移动、北京库神信息技术有限公司、中钞区块链技术研究院、联动优势科技有限公司、比特大陆、嘉楠耘智、亿邦科技、迅雷、上海璧碚符木数据科技有限公司、成都链安科技有限公司、厦门慢雾科技有限公司、起风财经、IT桔子、深链财经、巴比特、火讯财经、火星财经、荣格财经、链得得、布络克财经、布络客、小雨智媒、大家区块链、三点钟社群、飞鸟社区、易见供链管理有限公司、云象区块链、趣链科技、六合数字科技、众安科技、蓝石科技、重庆小犀智能科技有限公司、真相科技、利欧数字、工业区块链实验室、上海链昱科技能源有限公司、能链科技、贵阳朗玛信息技术股份有限公司、上海三链信息科技有限公司、政务链等。
图/来源网络
六 大数据
1 简介
大数据,也称数据中心或互联网数据中心,Internet Data Centre,简称IDC,目前数据中心以数据为基本管理对象,融合IDC、云计算、区块链、人工智能等新技术于一体,成为集数据、算力、算法三大要素的数据基础设施。
2 市场规模
据毕马威估算,大数据市场潜在价值高达4.3万亿美元。
3 产业链
大数据产业链上游是软硬件和设备供应商,中游是运营服务商,下游是终端用户,具体如下图36:
图/来源网络
4 代表企业
主要包括阿里巴巴、华为、腾讯、中国电信、中国移动、甲骨文、苹果、亚马逊、联想、浪瀚等。
图/来源网络
七 云计算
1 简介
云计算(cloud computing)是分布式计算的一种,是一种按使用量付费的模式,用户可通过其提供的可用的、便捷的、按需的网络访问,进入可配置的计算资源共享池(资源包括网络,服务器,存储,应用软件,服务等),这些资源能够被快速提供,同时实现管理成本或与服务供应商交互的最小化。
云计算有五大基本特征、三种服务模式和三大部署方式,具体如下图37:
图/来源网络
2 三种服务模式
云计算根据服务模式不同分为LaaS 基础设施即服务、PaaS 平台即服务、SaaS软件即服务。
3 市场规模
2021年全球与云计算市场规模高达2380亿美元,预计2022年中国市场在2587亿元。
4 应用领域
在互联网、交通、物流、金融、电信、政府等领域得到广泛的应用,主要包括
政务云、金融云、交通云、医疗云、能源云、电信云等。
5 产业链
按照产业结构来看,云计算产业链可以分为上有核心硬件(芯片、CPU、闪存、内存)、中游IT基础设备(服务器、存储设备、网络设备等)以及下游云生态(基础平台、云原生应用等)三部分,具体如下图38:
图/来源网络
A 上游核心硬件产业链
服务器芯片产业发展情况
主要在国外,国内像成都申威、天津飞腾、华为等有自主研发,目前处于起步阶段,主要服务器芯片架构及国内研发状况具体如下图39:
图/来源网络
存储芯片研发情况
中国厂商在高端存储芯片缺少核心技术,需要与国外合作,国内有武汉新芯、紫光国芯、福建晋华在研发,目前主要服务器芯片研发企业状况如下图40:
图/来源网络
B 中游IT基础设备产业链
全球服务器CPU竞争态势,具体如下图41:
图/来源网络
C 下游云生态产业链
我国云计算产业主要包括云基础平台、数据库、云原生、SaaS应用等。
6 代表企业
主要包括亚马逊、阿里云、用友、腾讯云、百度智能云、天翼云、光环新网、金山云、畅捷通、Kingdee等。
图/来源网络
八 5G
1 简介
5G主要聚焦在网络建设,包括标准体系、芯片、器件、系统设备、终端、运营等关键领域环节,是人工智能、工业互联网和大数据的中枢纽带。
2 市场规模
我国5G基站数量全球排名第一,预计2022年市场规模在1.5万亿元。
3 技术应用领域
赋能垂直行业数字化转型,三大应用场景如移动宽带、机器通信和延迟通信,覆盖各行业和各领域,包括智慧家居、智慧城市、工业自动化、自动驾驶汽车等,并与垂直行业融合衍生新业态和新模式,包括车联网、VR/AR、智慧园区、AI、智慧安防、智慧工程、智慧电力、智慧医疗、无人机等。
4 产业链
5G产业链包括上游芯片和元器件的产业,中游是主设备及网络架构的产业,下游是运营商和终端应用的产业,具体如下图42:
图/来源网络
5 代表企业
主要包括华为、三星、中兴、LG、诺基亚、爱立信、高通、英特尔、夏普、NTT Docomo、OPPO、大唐电信等。
图/来源网络
九 移动互联网
1 简介
移动互联网是指互联网的技术、平台、商业模式和应用与移动通信技术结合并实践的活动的总称。用户通过手机、PDA或其它手持终端通过无线通信网络接入互联网。移动互联网是互联网终端向个人的延伸,是移动和互联网融合的结果。
目前来说,移动互联网的市场业务体系主要包括三大类:移动通信业务的互联网化、互联网业务的移动化和基于移动互联网进行业务创新。
2 行业细分
移动互联网包括移动视频、移动社交、手机游戏、新闻资讯、移动购物、数字阅读、移动音乐、生活服务、出行服务、金融理财、办公商务、实用工具、教育学习等行业领域,具体如下图43:
图/来源网络
3 产业链结构图
基础科技的快速发展,移动互联网采用5G、人工智能、物联网、云计算、VR/AR、大数据等技术,构建了“万物皆媒时代”,具体架构如下图44:
图/来源网络
4 人才需求情况
排在前10的需求职位分别是软件工程师、产品经理、运营经理、WEB前端
开发工程师、架构师、算法工程师、移动开发工程师、测试工程师、数据分析师、游戏开发工程师。
5 人才薪酬: 2021年平均涨幅为8.2%。
图/来源网络
十 量子科技
1 简介
量子科技,即量子信息技术,是量子物理与信息技术相结合发展起来的新学科
量子信息技术就是基于量子力学,通过对光子、电子等微观粒子系统及其量子态进行人工观测和调控,借助量子叠加和量子纠缠等独特物理现象,以经典理论无法实现的方式获取、传输和处理信息的一类技术。
主要包括量子计算、量子通信和量子测量等3个领域。
2 技术领域
A 量子计算
量子计算以量子比特为基本单位,利用量子叠加和干涉等原理进行量子并行计算,具有巨大信息携带和超强并行处理能力,在特定计算困难问题上提供指数级加速。量子计算机大致分为三类:量子退火、嘈杂中型量子(NISQ)计算、容错型通用量子计算。主目前尚未取得关键性的技术突破。
主要应用目标是解决大规模数据优化处理和特定计算困难问题(NP),研究热点是量子机器学习算法。
研发量子计算机两个关键技术环节为量子芯片和量子算法,目前主要要包括超导、离子阱、半导体量子点、中性量子、光量子、金刚石色心和拓扑等核心技术。
B 量子通信
量子通信利用量子叠加态或量子纠缠效应等进行信息或迷钥传输,主要分量子隐形传态(Quantum Teleportation, QT)和量子秘钥分发(Quantum Key Distribution, QKD)两类, 还有量子安全直接通信技术(Quantum Secure Direct Communication , QSDC)方向值得关注。量子通信的技术难度相对较小,产业化进程最快。
中国科学技术大学的潘建伟教授的科研团队处于全球领先位置。
C 量子测量
量子测量基于微观粒子系统及其量子态的精密测量,完成被测量系统物理量的执行变换和信息输出,包括时间基准、惯性测量、重力测量、磁场测量和目标识别等方向,广泛应用于基础科研、空间探测、生物医疗、惯性制导、地质勘测、灾害预防等领域。目前量子时钟源、量子磁力计、量子雷达、量子重力仪、量子陀螺、量子加速计等领域均有养鸡产品。
3 发展趋势
未来科技发展关注焦点,欧美发达国家高度重视,量子科技标准化加速发展。目前,世界科技强国对其高度重视,欧美国家纷纷启动了国家级量子科技战略行动计划,大幅度增加研发投入,同时开展顶层规划和研究应用布局。
仍处于理论和样机产品阶段,以论文和专利申请为主。欧美处于前列,我国中国科学院、中科技技术大学、清华大学、浙江大学、北京航空航天大学、上海交通大学、航天科工在这个领域也占用一席之地。
量子计算云平台成为热点,发展方兴未艾。量子计算云平台的痛又体现架构主要包括计算引擎层、基础开发层、通用开发层、应用组件层和应用服务层。
产业发展格局正在形成,生态链不断壮大。美国近年来持续大力投入,形成了政府、科研机构、产业和投资力量多方协同发展的良好局面,特别是量子计算领域。我国阿里巴巴、腾讯、百度和华为近年来通过与科研九个合作或聘请具欧国际知名度的科学家成立了量子实验室,在量子计算云平台、量子软件及应用开发等领域进行布局。
4 量子计算产业
A 市场规模: 全球量子计算市场规模有望于2022年超过1.5亿美元。
B 发展情况
从中短期来看,量子计算主要可在量子模拟、量子优化和量子增强人工智能等方面发挥作用。
C 产业链全景如下图45:
图/来源网络
D 国外发展情况
量子计算计算产业发展主要阵地在北美和欧洲地区,具体如下图46:
图/来源网络
E 我国发展情况(含代表企业)
主要是以理论研究为主,参与者主要是以科研机构、高校,在核心论文数量、研究机构数量处于世界前列,基础研究能力仅次于美国。
有中国科学技术大学、浙江大学、中国科学院、清华大学、南京大学、北京计算机科学研究中心等.
企业参与的有阿里巴巴、腾讯、百度和部分ICT(Information, Commuincationg and Technology)企业(包括中国信科集团、华为技术有限公司、上海诺基亚贝尔股份有限公司、爱立信(中国)通信有限公司、中兴通讯股份有限公司、英特尔(中国)有限公司、Qualcomm、新华三集团、浪潮集团、长飞光纤光缆股份有限公司等)。
5 量子通信产业
A 发展情况
目前安徽成为中国量子通信走在前列的省份,主要应用于政府机关、医疗机构、科研院所、金融机构、军工企业等,未来10年内,量子保密通信有望走向大规模应用,在电子政务、电子医疗、国防军事、生物特征传输和智能传输系统等领域大显身手。
B 产业链全景图
量子通信产业主要有上游的元器件及设备供应商,中游为系统集成或平台研发机构或企业,下游为电子通信平台及应用领域的产业。具体如下图47:
图/来源网络
量子通信产业链与代表企业如下图48:
图/来源网络
C 国内发展情况(含代表企业)
主要包括国盾量子、阿里巴巴、ZTE中兴、中国科学院、中国铁路网络有限公司、中国量子通信产业联盟、北方信息研究所、东方基金、银龙股份、安徽问天、华工科技、福晶科技等。
6 量子测量产业
A 市场规模与产业
量子测量产业全球市场收入将达到2亿美元,量子测量涉及的产业以及应用领域和技术,具体如下图49:
图/来源网络
B 量子测量产业链及代表企业,具体如下图50:
图/来源网络
7 代表企业
我国量子科技代表企业主要包括盛洋科技、天奥电子、国电南端、中航光电、中国海防、光迅科技、飞利信、光库科技、国民技术、化工科技、航天电子、达华智能、亚光科技、宏达新材、凯乐、路通视信、金卡智能、新海、中国长城、浙江东方、中科曙光、苏州科达、科大国创、宁波建工、银轮股份、中国联通、浩丰科技、天融信、迪普科技、蓝盾股份、神州信息、盛路通信、卫士通、科华数据、科大讯飞、亨通光电、国盾量子、安徽问天、上海循态、国科量子、国耀量子雷达、国仪量子等。
图/来源网络
十一 元宇宙
1 简介
即Metaverse,由Meta(超越 )、Universe(宇宙 )两部分组成 ,指的是通过技术能力在现实世界基础上,用户可在其中进行文化 、社交 、娱乐活动 。功能上看元宇宙是一个承载虚拟活动的平台 ,用户能进行社交 、娱乐 、创作 、展示 、教育 、交易等社会性 、精神性活动 。
元宇宙的核心在于对虚拟资产和身份的承载。这种对现实世界底层逻辑的复制 ,使元宇宙可以成为一个坚实的平台,任何用户都能参与创造 任何用户都能参与创造 ,且劳动成果受到保障。
2 技术应用
元宇宙构建基于5大支柱“BAGND“技术,即区块链Blockchain、人工智能Artificial Intelligence、电子游戏E-game、网络和算力技术Network、显示技术Display technique的结合。
3 发展历程
元宇宙发端于互联网,目前已经发展成为一个独立的产业,发展历程如下图51:
图/来源网络
4 价值链
元宇宙产业包括网络设施和芯片等基础设施、人机交互、去中心化、空间计算、创业者经济、发现、体验等,具体如下图52:
图/来源网络
5 产品呈现
元宇宙的产品是XR头显设备,具体如下图53:
图/来源网络
6 产业链
元宇宙产业链分为上有基础设施,包括软硬件设备技术和网络基础设施,有芯片、头显设备等.
中游为要素服务集成,服务力包括平台分发、渠道销售、内容运营,核心要素即包括NET、虚拟货币等经济系统交易及一些独立身份、社交场景等要素.
下游氛围应用及用户,科技应用在游戏、房地产、教育等一些领域。具体如下图54:
图/来源网络
7 布局情况
三大科技企业在元宇宙领域的布局情况,如下图55:
图/来源网络
8 代表企业
Roblox
元宇宙概念第一股,商业模式是为玩家提供创作游戏并交易的平台,游戏超过4000万款,是第一家全球最大的多人在线创作游戏平台。发展历程如下图56:
图/来源网络
NVDIA/英伟达
是全球首个为元宇宙建立的基础模拟平台Omniverse,创作者、工程师和研究人员可以在一个互联的虚拟世界中进行写作,实现娱乐游戏、建筑、汽车、制造业等多领域应用。
图/来源网络
十二 招聘需求与需缺岗位
互联网科技行业和岗位都是2021年招聘量最多的。2021年度,我国重点领域主要人才缺口集热门岗位如下图57:
图/来源网络
1 大数据
招聘岗位:数据技术类、产品项目类、数据工程类和数据运营类岗位。
人才缺口:数据平台研发、数据应用开发、数据产品经理。
人才来源:互联网一二线大公司和一些专门做数据的公司。
具体如下图58:
图/来源网络
2 物联网
招聘岗位: 产品项目管理、综合技术、软件技术、硬件技术和其他管理类;
人才缺口:AIoT架构师、边缘计算专家、异构计算;
人才来源:消费类电子企业、互联网企业、芯片企业等。
具体如下图59:
图/来源网络
3 人工智能
招聘岗位为算法类、应用类、软件类和管理类,具体如下图60:
图/来源网络
4 5G
招聘岗位为射频工程师、无线通信工程师、集成电路设计应用工程师、电子技术研发工程师、通信技术工程师等,具体如下图61:
图/来源网络
5 云计算
人才缺口:数据中心、容器技术应用、企业级SaaS服务、网络设计、云运营、复合型管理人才。
人才来源
云计算厂商:如AWS、微软、阿里云、腾讯、华为云、金山云、ucloud、七牛云等;
To B领域传统厂商:如政务领域神州数码、太极计算机等公司;
工业领域:GE、西门子等公司;大中型互联网公司。
6 芯片
人才缺口:IC设计工程师、EDA软件研发工程师、半导体模型开发、数字验证工程师、FPGA专家、晶元封装工程师。
人才来源:半导体企业、国内同行业企业、海外顶尖技术专家、集团化企业、国内研究所等。
7 数字化转型
人才缺口:信息技术、产品运营、数据科学、算法。
人才来源:一二线互联网公司、乙方数据公司。
8 新零售
人才缺口:设计与视觉创意、产品研发、数字市场、零售运营优化、企业后台岗位(如信息技术、供应链)。
人才来源:同行主流企业中国籍人才、同行国际企业海外总部人才、跨界主流企业同类岗位人才。
9 电子商务
热门职位:电子商务专员、运营专家、主播等。
热门技能:电子商务、在线商务管理、商品推销、数据分析、战略规划、社交媒体、内容营销。
10 社交媒体/数字营销
热门职位:内容专员、广告专家、数字营销专家、数字营销经理。
热门技能:文案、内容运营、内容战略、新媒体运营、数据分析、在线广告、SEM、数字营销、SEO、数字战略、整合营销、市场研究。
11 数据科学/分析
热门职位:数据分析专家、数据分析师、数据工程师、数据科学家。
热门技能:数据分析、Python、市场/ 业务分析、行业调研、SQL、Apache Spark、Hadoop、Hive、Tableau、机器学习。
12 内容营销
热门职位:内容制作人、编辑、文案经理、文案专员、主播。
热门技能:内容运营/ 战略/ 管理/ 营销、文案、编辑、社交媒体、电影编辑、电视广告、后期制作、视频制作/ 编辑、出版、调研、校对、翻译、数字营销。
13 数字产品
热门职位:产品专家、用户体验设计师、产品设计顾问、产品经理、交互设计师。
热门技能:产品管理、产品规划、产品专家、产品设计、用户体验(UX)、用户体验设计(UED)、UX 研究、Axure RP、KeyShot、Rhino3D。
14 软件开发和工程
热门职位:后端开发人员、游戏设计师、嵌入式软件工程师、机器学习工程师、研发工程师、解决方案架构师、算法工程师、前端开发人员、软件工程师、系统工程师、工程团队负责人。
热门技能:Go、Python、Redis、游戏设计、游戏开发、Unity、MySQL、Java、JavaScript、C++、C、嵌入式系统/ 软件/C、机器学习、解决方案架构、云计算、深度学习、Linux、算法、人工智能、CSS、HTML5。
图/来源网络
十三 人才薪酬
2021年互联网科技年薪增幅在6.3-7.2%,预计2022年涨幅在12%。
大数据行业涨幅10-40%,云计算在10-40%,物联网正常涨幅,芯片涨幅较低,数字化转型在40%,新零售在20-40%。具体如下图62:
图/来源网络
1 高科技
2021年高科技行业职位人才薪酬情况如下图63:
图/来源网络
2 互联网
2021年互联网行业职位人才薪酬情况如下图64:
图/来源网络
图/来源网络
3 大数据/云计算
2021年高科技行业职位人才薪酬情况如下图65:
图/来源网络
4 物联网/芯片
2021年物联网/芯片行业职位人才薪酬情况如下图66:
图/来源网络
5 数字化转型/新零售
2021年数字化转型/新零售行业职位人才薪酬情况如下图67:
图/来源网络
参考/赛迪智库 IT桔子 康耐仕 科锐国际等
-完-
关于聚仕
上海聚仕人才咨询有限公司(Jushi Consulting)是一家专业从事猎头服务、人力资源咨询的一流人力资源服务机构,我们的核心业务为猎头服务。作为专业的猎头公司和行业的卓越新秀,我们严格按照市场规则和服务流程进行操作,注重所猎取职位的成功率及公司信誉。
我们擅长领域:互联网科技、TMT、生物医药、医疗器械、大健康、汽车交通、机械工业制造、新消费零售、房地产与金融等。

