前言
我国工业互联网市场,历经七年发展,仍然处于发展初期。
就整体而言,相比国外由头部企业(如GE、IBM)带动产业发展而言,我国工业互联网市场的发展还是由政策和补贴带动为主,市场需求推动为辅,因此目前并未实现完全的供需市场出清。
就企业能力而言,国外企业已经建立起较为成熟的产品服务架构,而我国工业互联网大部分企业仍处于产品研发和完善、构筑生态的阶段,产品服务尚未进入成熟期,落地项目以渠道关系为主。
就需求市场而言,目前国内工业互联网主要的需求仍来自于国央企、政府部门等,走的是自上而下的发展逻辑,且仍悬于顶层,底层需求市场有待释放。
因此,我们认为,我国工业互联网市场总体仍处于初级阶段,虽然稚嫩,但也充斥着许多可能性,值得探索。
图|来源知乎
一 基本情况
工业互联网是新一代信息通信技术与现代工业技术深度融合的产物,是制造业数字化、网络化、智能化的重要载体,也是全球新一轮产业竞争的制高点。
工业互联网通过构建连接机器、物料、人、信息系统的基础网络,实现工业数据的全面感知、动态传输、实时分析,形成科学决策与智能控制,提高制造资源配置效率,正成为领军企业竞争的新赛道、全球产业布局的新方向、制造大国竞争的新焦点—第四次工业革命(工业4.0)。
1 功能架构
根据中国工业互联网产业联盟的定义,工业互联网平台是面向制造业数字化、网络化、智能化需求,构建基于海量数据采集、汇聚、分析的服务体系,支撑制造资源泛在连接、弹性供给、高效配置的工业云平台,包括边缘层、平台层(工业 PaaS)、应用层(工业SaaS)三大核心层级。
工业互联网平台功能架构如下图:
图|来源网络
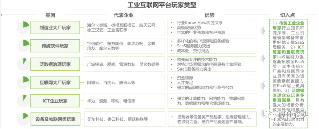
2 平台类型
主要包含制造业大厂、传统软件、泛数据治理、互联网大厂、ICT企业和设备及物联网类玩家6大类,基因优势形成不同能力切入赛道。
由于中国工业互联网平台市场目前仍处于初步发展期,供给方仍然以规模性的大企业为主,这些企业技术底蕴较深、服务经验丰富、资金雄厚且具有一定行业影响力。
占据主要市场份额的玩家中,可以根据企业基因类型分为制造业大厂玩家、传统软件玩家、互联网大厂玩家、ICT企业玩家(包含传统IT厂商和电信运营商)、泛数据治理玩家和设备及物联网类玩家六类。
不同基因给玩家带来的优势和路径各不相同,如制造业大厂,一方面,行业know-how理解深,行业经验相对容易沉淀为机理模型。
另一方面,企业本身就是需求方,产品及服务可能更容易满足需求方的需求属性;ICT和互联网企业玩家基础设施底座能力强;泛数据治理企业垂直深耕能力强,是PaaS层的主要构成者。
工业互联网平台玩家类型具体如下图:
图|来源网络
3 产业规模
根据信通院的数据显示,2018 年、2019 年我国工业互联网产业经济总体规模分别为 1.42 万亿元、2.13 万亿元,同比实际增长分别为 55.7%、47.3%。
根据近年来的相关政策以及年复合增速测算出 2025 年中国工业互联网产业经济总体规模将达到 9.42 万亿元左右,这将为智能机器人、新型工业软件等软硬件领域带来发展机遇。具体如下图:
图|来源网络
4 发展目标
从国家层面工业互联网发展目标及实现情况来看,国家正在积极推进工业互联网的发展,从工业互联网基础设施升级改造工程方面来看,截至 2023 年 1 月15 日,工业互联网标识注册总量突破 21 亿,已经完成了阶段性目标。
从标准研制及试验验证工程方面来看,截至 2020 年 11 月初,已发布工业互联网相关标准117 项,国标 46 项。具体如下图:
图|来源网络
二 人才市场画像
1 人才需求
在人才需求方面,工业互联网领域的核心人才需求主要集中在复合型技术职位,对OT、IT复合型人才,专业技术、企业管理等多层次、多维度的人才需求量较大。
工业互联网平台对人才的需求主要集中在体系架构、平台及APP的研发维护、企业转型升级解决方案等方面。
运营商用人需求主要集中在网络运维、SD-WAN产品研发与推广、5G在工业中的应用等方向。
工业互联网安全用人需求主要集中在数据安全、应用安全、解决方案和售前支持等。
工业互联网系统集成商用人需求主要涉及数字化工厂项目经理、传统的测试工程师、自动化工程师、三大体系(网络、平台、安全)相关工作岗位等。
外资、国有、民营的工业互联网企业,在销售和解决方案工程师、销售总监、区域销售负责人、行业解决方案总监,以及由此衍生的实施总监、实施经理等人才缺口明显,与此同时,体系架构、平台、App开发等软件技术人才需求旺盛。
综合来讲,工业互联网行业发展迅速,各家企业发展阶段不一,诸如技术、产品、解决方案、运维、安全、业务拓展等领域都有大量需求,纯管理方向需求较少。
2 人才缺口
目前招聘企业人才缺口主要为CTO、CIO、解决方案架构师、销售管理岗、产品经理、平台架构师、数字化经理、两化融合人才、解决方案人才、硬件人才、销售人才、实施人才等岗位。
图|来源知乎
三 薪酬报告
工业互联网行业整体薪酬趋于平稳,跳槽薪酬涨幅基本处于正常化的涨幅区间。
既具备云计算的专业技术背景同时又熟悉生产制造流程的复合型人才比较紧缺。
对于各类型企业缺口型的岗位,薪酬涨幅在20-40%,个别热门领域如传统高耗能、高排放的产业,如电力、钢铁、煤炭、化工等企业的销售及解决方案,人才需求旺盛,急需岗位薪酬涨幅基本在25%以上,甚至更高。
工业互联网核心岗位薪酬具体情况如下图:
图|科锐国际
附:高科技猎头服务团队交付成功案例(部分)
编辑|聚仕小编
图|来源知乎
联系我们

